about us

Blogs

blog title

How to Create Stunning Data Visualizations in Excel?

Posted on: 20th Nov 2024

Excel is a powerful tool for transforming raw data into clear, easily understandable visuals. Whethe...

blog title

Data Storytelling: How to Create Impactful Power BI Reports

Posted on: 19th Nov 2024

In today's data-driven world, the ability to analyze and present data effectively is essential f...

blog title

11 Benefits Of Using Power BI For Data Analytics

Posted on: 19th Nov 2024

Power BI is a leading tool in the world of data analytics and business intelligence, offering a powe...

blog title

Optimizing Power BI Dashboards for Speed and Efficiency

Posted on: 18th Nov 2024

Power BI dashboards are excellent for data visualization, but their performance significantly impact...

blog title

Analyzing User Flow And Conversion Rates - Assignment Solution

Posted on: 31st Jul 2024

In this assignment the analysis delves into the site flow from the homepage to the confirmation page...

blog title

Paired Sample T-Test in R

Posted on: 26th Jul 2024

Paired sample t-test is constructed to compare two related groups. This statistical tool is appropri...

blog title

ANOVA vs T-Test

Posted on: 24th Jul 2024

In statistics, comparing group means is essential. T-tests and ANOVA are prominent tools for this ta...

blog title

ANOVA vs MANOVA: Understand Key Statistical Differences

Posted on: 24th Jul 2024

Delving into data analysis? Learning the differences between groups is vital. ANOVA as well as MANOV...

blog title

Exploring The Paired T-Test: Applications And Interpretation

Posted on: 15th Jul 2024

Are you searching Paired T-Test assignment help? We provide the best and affordable solution to the ...

blog title

Mastering The Mann-Whitney U Test: Understanding Its Application

Posted on: 12th Jul 2024

Let us help you master in Mann-Whitney U Test assignments. You can ask for quality Mann-Whitney U Te...

blog title

Comparing Qualitative and Quantitative Methods

Posted on: 11th Jul 2024

Don’t put your grades at stake. Hire the best Qualitative and Quantitative Methods homework he...

blog title

Understanding The Gauss-Markov Theorem

Posted on: 9th Jul 2024

Get quality Gauss-Markov Theorem solutions at a student-friendly price. Our tutors guarantee timely ...

blog title

Mastering Repeated Measures ANOVA in R: A Comprehensive Guide

Posted on: 9th Jul 2024

Are your grades not up to par? Our ANOVA homework help connects you with experts who can elevate you...

blog title

User Information and Phone Number Input Program - Assignment Solution

Posted on: 6th Jul 2024

In this assignment our expert will use list,files, and other python functions other than d...

blog title

Expense Tracker Program - Assignment Solution

Posted on: 5th Jul 2024

In this assignment the program should allow the user to enter expenses with at least the following d...

blog title

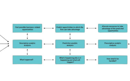
How To Apply Business Analytics To A Specific Industry Or Problem?

Posted on: 5th Mar 2024

In today's ever-changing business landscape, data has evolved into a crucial asset, and its effe...